Tutorials on Systems Thinking
Guanica Bay Example: Sediment run-off

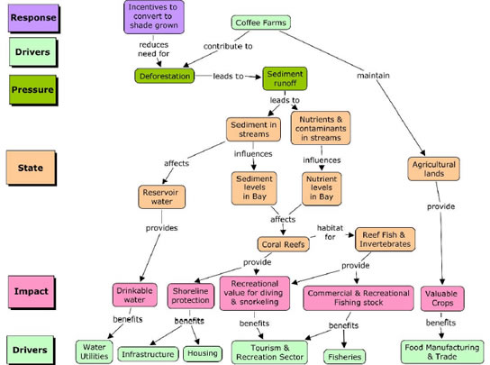
29 / 31
One potential management action under consideration is offering incentives to farmers to revert to shade-grown coffee practices. Historically, coffee plantations produced shade-grown coffee, but converted to sun-grown coffee in the 1950’s, which requires deforestation.
A recent resurgence of shade-grown coffee minimizes deforestation, maintaining forests which stabilize the soils, thus reducing sediment runoff.
The conversion to shade-grown coffee clearly will impact coffee farmers and their ability to maintain productive agricultural lands and produce crops to supply to food and manufacturing sectors.
However, the concerns of coffee farmers should be balanced with the consequences of sediment runoff.
Sediment washes into the streams, along with nutrients and contaminants. This sediment can build up in reservoirs, or wash further downstream entering the bay.
Sediment, nutrients, and contaminants can be carried out to coral reefs, affecting the growth, reproduction, and survival of coral. This has further consequences for fish and invertebrates, which depend on the reefs for food and habitat.
Degradation of the reef ecosystem will impact humans as well. Sediment in reservoirs can impact the availability of drinking water. Reefs provide essential ecosystem services including shoreline protection, recreational value, and fishing stock which benefit numerous socio-economic sectors, including providers of drinking water, tourism and recreation, infrastructure, and fishing sectors.
Development of a DPSIR provides one framework for visually comparing the consequences and tradeoffs of a decision.
