Tutorials on Systems Thinking
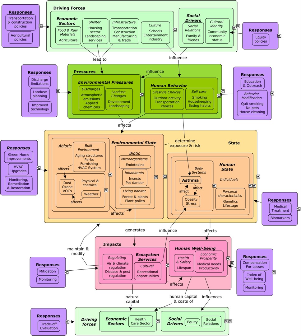
Asthma Example: Conceptual Model

22 / 26
Once key concepts are identified, the information can be diagrammed in a conceptual model.
The discussion process itself has many benefits including:
- Characterizing major stressors, interactions, and tradeoffs related to a decision
- Brainstorming or characterizing alternative decision options
- Developing measurable objectives or criteria
- Visualizing specific problems within a systems approach
- Conceptualizing interactions and needs for development of predictive mathematical models
- Enhancing communication with scientists, decision-makers, or the public
